登录
|
免费注册
快易购首页
|
技术文库
|
行业动态
|
数据上传
|
创客窝
网站导航
|
联系客服
|
应用与设计
应用与设计
请输入需要搜索的应用
硬件参考设计>参考电路
CN0157
Analog
24位、4通道、高动态范围、每通道156 kSPS同步采样数据采集系统
详情介绍
数据手册
1
查看全部
概览
产品详情
产品详情
<img src='http://www.analog.com/-/media/analog/en/circuit-collections-images/ltc/175-circuit-1.jpg?la=en&w=435' alt='Part 2: 200W -48 AdvancedTCA Hot Swap Controller with I2C Input/Output Monitoring and Power Good Watchdog'>
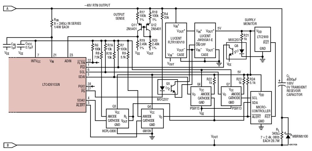
LTC4261 负电压热插拔 (Hot Swap
TM
) 控制器允许在带电背板上安全地进行电路板的插拔操作。利用一个外部 N 沟道传输晶体管,能够使电路板电源电压以一种可调速率斜坡上升。此器件具有可独立调节的浪涌电流和过流限值,以最大限度地减小启动、输入阶跃和输出短路状况下传输晶体管所承受的应力。在遭遇过流故障时,LTC4261 的默认状态是锁断,而 LTC4261-2 则默认执行自动重试操作。
相关分类
电源监视器,控制器和保护
高电压热插拔控制器
相关产品
LTC4261
LTC2900
文档
查看全部 (1)
数据手册 (1)
数据手册
(1)
PDF
335.00K
LTC4261: Negative Voltage Hot Swap Controllers with ADC and I²C Monitoring Data Sheet
相关型号
相关型号
制造商
描述
AD7765
Analog
24位、156 kSPS、112 dB Σ-Δ型ADC,内置片内缓冲和串行接口
ADR444
Analog
超低噪声、4.096V LDO XFET®基准电压源,具有吸电流和源电流能力