LTC4079 超级电容器充电器具 C/10 终止
详情介绍
概览
设计资源
评估硬件
产品型号带"Z"表示符合RoHS标准。评估此电路需要下列选中的电路板
- EVAL-CN0365-PMDZ ($350.00) 16-Bit, 600 kSPS, Low Power Data Acquisition System for High Temperature Environments
- EVAL-SDP-CB1Z ($99.00) Eval Control Board
- SDP-PMD-IB1Z ($55.00) PMOD to SDP Interposer Board w/Power Supply
优势和特点
- 16位、600kSPS数据采集系统
- 系统保证温度:+175°C
- 低功耗
电路功能与优势

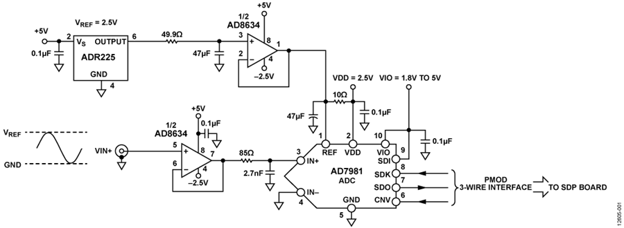
本电路使用低功耗 (600 kSPS 时为 4.65 A) 、耐高温 PulSAR® ADC AD7981 ,它直接从耐高温、低功耗运算放大器 AD8634 驱动。 AD7981 ADC 需要 2.4 V 至 5.1 V 的外部基准电压源,本应用选择的基准电压源为微功耗 2.5 V 精密基准源 ADR225 , 后者也通过了高温工作认证,并具有非常低的静态电流 (210°C 时最大值为 60µA) 。
本设计中的所有 IC 封装都是专门针对高温环境而设计,包括单金属线焊。此外,本设计说明了无源元件、印刷电路 板 (PCB) 材料和建构技术的选择,以使其能在极端温度下工作, 并且提供了完整的设计支持包,包括物料清单、原理图、装配和布局文件。
电路描述
本电路的核心是 16 位、低功耗、单电源 ADC AD7981 ,它采 用逐次逼近架构,最高支持 600 kSPS 的采样速率。如图 1 所 示, AD7981 使用两个电源引脚:内核电源 (VDD) 和数字输 入 / 输出接口电源 (VIO) 。 VIO 引脚可以与 1.8 V 至 5.0 V 的任 何逻辑直接接口。 VDD 和 VIO 引脚也可以连在一起以节省 系统所需的电源数量,并且它们与电源时序无关。
在两次转换之间, AD7981 自动关断以节省功耗。因此,功 耗与采样速率成线性比例关系,使得该 ADC 对高低采样速 率 ( 甚至低至数 Hz) 均适合,并且可实现非常低的功耗,支 持电池供电系统。此外,可以使用过采样技术来提高低速 信号的有效分辨率。
AD7981 有一个伪差分模拟输入结构,可对 IN+ 与 IN− 输入 之间的真差分信号进行采样,并抑制这两个输入共有的信 号。 IN+ 输入支持 0 V 至 V REF 的单极性、单端输入信号, IN− 输入的范围受限,为 GND 至 100 mV 。 AD7981 的伪差分输入 简化了 ADC 驱动器要求并降低了功耗 。 AD7981 采用 10 引 脚 MSOP 封装,额定温度为 175°C 。图 2 给出了连接示意图。

ADC 驱动器
AD7981 的输入可直接从低阻抗信号源驱动;然而,高源阻 抗会显著降低性能,尤其是总谐波失真 (THD) 。因此,推 荐使用 ADC 驱动器或运算放大器 ( 如 AD8634 ) 来驱动 AD7981 输入,如图 3 所示。在采集时间开始时,开关闭合,容性 DAC 在 ADC 输入端注入一个电压毛刺 ( 反冲 ) 。 ADC 驱动器 帮助此反冲稳定下来,并将其与信号源相隔离。
低功耗 (1.3 mA/放大器 ) 双通道精密运算放大器 AD8634 适合 此任务,因为其出色的直流和交流特性对传感器信号调理 和信号链的其他部分非常有利。虽然 AD8634 具有轨到轨输 出,但输入要求从正供电轨到负供电轨具有 300 mV 裕量。
此裕量要求使得负电源成为必要,所选负电源为 −2.5 V 。
AD8634 提供额定温度为 175°C 的 8 引脚 SOIC 封装和额定温 度为 210°C 的 8 引脚 FLATPACK 封装。

ADC 驱动器与 AD7981 之间的 RC 滤波器衰减 AD7981 输入端 注入的反冲,并限制进入此输入端的噪声带宽。不过,过 大的限带可能会增加建立时间和失真。最佳 RC 值的计算主 要基于输入频率和吞吐速率。对于所示实例, R = 85 且 C = 2.7 nF 是最佳值,产生 693 kHz 的截止频率。详细计算参见 Analog Dialogue 文章 : 精密 SAR 型模数转换器的前端放大器 和 RC 滤波器设计 .
本电路中, ADC 驱动器为单位增益缓冲配置。增加 ADC 驱 动器增益会降低驱动器带宽,延长建立时间。这种情况下 可能需要降低 ADC 吞吐速率,或者在增益级之后再使用一 个缓冲器作为驱动器。
基准电压源
ADR225 2.5 V 基准电压源在时 210°C 仅消耗最大 60 A 的静态 电流,并具有典型值 40 ppm/°C 的超低漂移特性,因而非常 适合用于该低功耗数据采集电路。 ADR225 的初始精度为 ±0.4% ,可在 3.3 V 至 16 V 的宽电源范围内工作。
像其他 SAR ADC 一样, AD7981 的 基准电压输入具有动态输 入阻抗,因此必须利用低阻抗源驱动, REF 引脚与 GND 之 间应有效去耦,如图 4 所示。除了 ADC 驱动器应用, AD8634 同样适合用作基准电压缓冲器。
使用基准电压缓冲器的另一个好处是,基准电压输出端噪 声可通过增加一个低通 RC 滤波器来进一步降低。在该电路 中, 49.9 电阻和 47 F 电容提供大约 67 Hz 的截止频率。

转换期间, AD7981 基准电压输入端可能出现高达 2.5 mA 的 电流尖峰。在尽可能靠近基准电压输入端的地方放置一个 大容值储能电容,以便提供该电流并使基准电压输入端噪 声保持较低水平。通常使用低 ESR 、 10 ¬F 或更大的陶瓷电 容,但对于高温应用,没有陶瓷电容可用。因此,选择一 个低 ESR 、 47 ¬F 钽电容,其对电路性能的影响极小。
数字接口
AD7981 提供一个兼容 SPI 、 QSPI 和其他数字主机的灵活串 行数字接口。该接口既可配置为简单的 3 线模式以实现最 少的输入 / 输出数,也可配置为 4 线模式以提供菊花链回读 和繁忙指示选项。 4 线模式还支持 CNV( 转换输入 ) 的独立回 读时序,使得多个转换器可实现同步采样。
本参考设计使用的 PMOD 接口实现了简单的 3 线模式, SDI 接 高电平 VIO 。 VIO 电压是由 SDP-PMOD 转接板从外部提供。
电源
本参考设计的 +5 V 和 −2.5 V 供电轨需要外部低噪声电源。 AD7981 是低功耗器件,可由基准电压缓冲器直接供电,如 图 5 所示,因而无需额外的供电轨,节省功耗和板空间。

IC 封装和可靠性
ADI 公司高温系列中的器件要经历特殊的工艺流程,包括 设计、特性测试、可靠性认证和生产测试。专门针对极端 温度设计特殊封装是该流程的一部分。本电路中的 175°C 塑料封装采用一种特殊材料。
耐高温封装的一个主要失效机制是焊线与焊垫界面失效, 尤其是金 (Au) 和铝 (Al) 混合时 ( 塑料封装通常如此 ) 。高温会 加速 AuAl 金属间化合物的生长。正是这些金属间化合物引 起焊接失效,如易脆焊接和空洞等,这些故障可能在几百 小时之后就会发生,如图 6 所示。

为了避免失效, ADI 公司利用焊盘金属化 (OPM) 工艺产生 一个金焊垫表面以供金焊线连接。这种单金属系统不会形 成金属间化合物,经过 195°C 、 6000 小时的浸泡式认证测 试,已被证明非常可靠,如图 7 所示

虽然 ADI 公司已证明焊接在 195°C 时仍然可靠,但受限于塑 封材料的玻璃转化温度,塑料封装的额定最高工作温度仅 为 175°C 。
除了本电路所用的额定 175°C 产品,还有采用陶瓷 FLATPACK 封装的额定 210°C 型号可用。同时有已知良品裸片 (KGD) 可 供需要定制封装的系统使用。
对于高温产品, ADI 公司有一套全面的可靠性认证计划, 包括器件在最高工作温度下偏置的高温工作寿命 (HTOL) 。 数据手册规定,高温产品在最高额定温度下最少可工作 1000 小时。全面生产测试是保证每个器件性能的最后一 步。 ADI 高温系列中的每个器件都在高温下进行生产测 试,确保达到性能要求。
无源元件
必须选择耐高温的无源元件。本设计使用 175°C 以上的薄 膜型低 TCR 电阻。 COG/NPO 电容用于低值滤波器和去耦 应用,其温度系数非常平坦。耐高温钽电容有比陶瓷电容 更大的容值,常用于电源滤波。本电路板所用 SMA 连接器 的额定温度为 165°C ,因此,在高温下进行长时间测试 时,必须将其移除。同样, 0.1 ”接头连接器 (J2 和 P3) 上的 绝缘材料在高温时只能持续较短时间,因而在长时间高温 测试中也必须予以移除。
PCB 布局和装配
在本电路的 PCB 设计中,模拟信号和数字接口位于 ADC 的 相对两侧, IC 之下或模拟信号路径附近无开关信号。这种 设计可以最大程度地降低耦合到 ADC 芯片和辅助模拟信号 链中的噪声。 AD7981 的所有模拟信号位于左侧,所有数字 信号位于右侧,这种引脚排列可以简化设计。基准电压输 入 REF 具有动态输入阻抗,必须用极小的寄生电感去耦, 为此须将基准电压去耦电容放在尽量靠近 REF 和 GND 引脚 的地方,并用低阻抗的宽走线连接该引脚。本电路板的元 器件故意全都放在正面,以方便从背面加热进行温度测 试。关于其他布局布线建议,参见 AD7981 数据手册。
针对高温电路,必须采用特殊电路材料和装配技术来确保 可靠性。 FR4 是 PCB 叠层常用的材料,但商用 FR4 的典型玻 璃转化温度约为 140°C 。超过 140°C 时, PCB 便开始破裂、 分层,并对元器件造成压力。高温装配广泛使用的替代材 料是聚酰亚胺,其典型玻璃转化温度大于 240°C 。本设计 使用 4 层聚酰亚胺 PCB
PCB 表面也需要注意,特别是配合含锡的焊料使用时,因 为这种焊料易于与铜走线形成金属间化合物。常常采用镍 金表面处理,其中镍提供一个壁垒,金则为接头焊接提供 一个良好的表面。此外,必须使用高熔点焊料,熔点与系 统最高工作温度之间应有合适的裕量。本装配选择 SAC305 无铅焊料, 其熔点为 217°C ,相对于 175°C 的最高工作温度 有 42°C 的裕量。
性能预期
采用 1 kHz 输入信号音和 5 V 基准电压时, AD7981 的额定 SNR 典型值为 91 dB 。然而,当使用较低基准电影所时 ( 低功耗 / 低 电压系统常常如此 ) , SNR 性能会有所下降。根据 AD7981 数据手册中的性能曲线,在室温和 2.5 V 基准电压时,预期 SNR 约为 86 dB 。该 SNR 值与室温时测试本电路所实现的性能 ( 约 86 dB SNR) 符合得很好,如图 8 所示。

当温度升高至 175°C 时, SNR 性能仅降低至约 84 dB ,如图 9 所示。 THD 仍然优于 −100 dB ,如图 10 所示。本电路在 175°C 时的 FFT 摘要如图 11 所示。



电路评估与测试
需要以下设备:
- EVAL-CN0365-PMDZ板
- 系统演示平台 ( EVAL-SDP-CB1Z )
- PMOD/SDP 转接板 ( SDP-PMD-IB1Z )
- CN-0365 评估软件
- 函数发生器 / 信号源,例如这些测试中使用的 Audio Precision SYS-2522
- 电源: +5 V 和 −2.5 V
- 电源: +6 V 壁式电源适配器 (EVAL-CFTL-6V-PWRZ)
- 带 USB 端口和 USB 线缆的 PC ,运行 Windows® XP (SP2) 、 Windows Vista 或 Windows 7 Business/Enterprise/Ultimate 版 (32 位或 64 位 )
开始使用
要开始使用,请执行以下步骤:
- 从ftp://ftp.analog.com/pub/cftl/CN0365下载 CN-0365 评估 软件 到 PC 。
- 先安装该软件,再将 SDP 板连接到 PC 的 USB 端口,确保 PC 正确识别 SDP 板。
- 解压缩下载的文件。
- 运行 setup.exe文件。
- 按照屏幕提示操作,完成安装。建议将所有软件安装在 默认位置。
功能框图
图 12 所示为测试设置的功能框图。

设置
设置电路的步骤如下:
- 通过直流管式插孔将 EVAL-CFTL-6V-PWRZ (+6 V 直流电 源 ) 连接到 SDP-PMD-IB1Z 转接板。
- 通过 120 引脚 CON A 连接器将 SDP-PMD-IB1Z 转接板连接 到 EVAL-SDP-CB1Z SDP 板。
- 通过 USB 电缆将 EVAL-SDP-CB1Z SDP 板连接到 PC
- 通过 12 引脚接头 PMOD 连接器将 EVAL-CN0365-PMDZ 评 估板连接到 SDP-PMD-IB1Z 转接板。
- 将 +5 V (V S +) 和 −2.5 V (VS −) 电源连接到 EVAL-CN0365-PMDZ P3 接头。默认配置中, VDD 电压 (2.5 V) 不需要外部连接, 因为它是在板上产生。
- 通过 SMA 连接器将信号源连接到 EVAL-CN0365-PMDZ 。
- 将 Audio Precision SYS-2522( 或同等信号发生器 ) 设置为 1 kHz 频率和 2.5 V p-p 正弦波,并具有 1.25 V 直流偏移。
测试
启动评估软件。如果 Windows 设备管理器中出现“ Analog Devices System Development Platform(ADI 系统开发平台 ) ” 驱动器,软件便能与 SDP 板通信。 USB 通信建立之后,便 可使用评估软件测试、查看、保存电路性能指标。
关于软件操作的详细信息,请参阅UG-340 和评估 8/10 引脚 PulSAR® 系列 14/16/18 位 ADC wiki 页面 .
在环境室中进行温度测试时,可使用延长线 ( 未提供 ) 连接 模拟输入、电源和 PMOD 。这些延长线必须尽可能短,并 且必须采用最佳做法以避免噪声。本电路板所用 SMA 连接 器的额定温度为 165°C ,因此,在高温下进行长时间测试 时,必须将其移除。同样, 0.1 ”接头连接器 (J2 和 P3) 上的 绝缘材料在高温时只能持续较短时间,因而在长时间高温 测试中也必须予以移除。
EVAL-CN0365-PMDZ 板照片如图 13 所示。

图13. EVAL-CN0365-PMDZ 电路板的照片