登录
|
免费注册
快易购首页
|
技术文库
|
行业动态
|
数据上传
|
创客窝
网站导航
|
联系客服
|
应用与设计
应用与设计
请输入需要搜索的应用
Circuit Collections
LT8613 1V 降压型转换器具 5A 输出电流限制
Analog
下载资料
详情介绍
数据手册
1
查看全部
概览
产品详情
产品详情
<img src='http://www.analog.com/-/media/analog/en/circuit-collections-images/ltc/428-circuit-1.jpg?la=en&w=435' alt='Micropower 1MHz V/F Converter'>
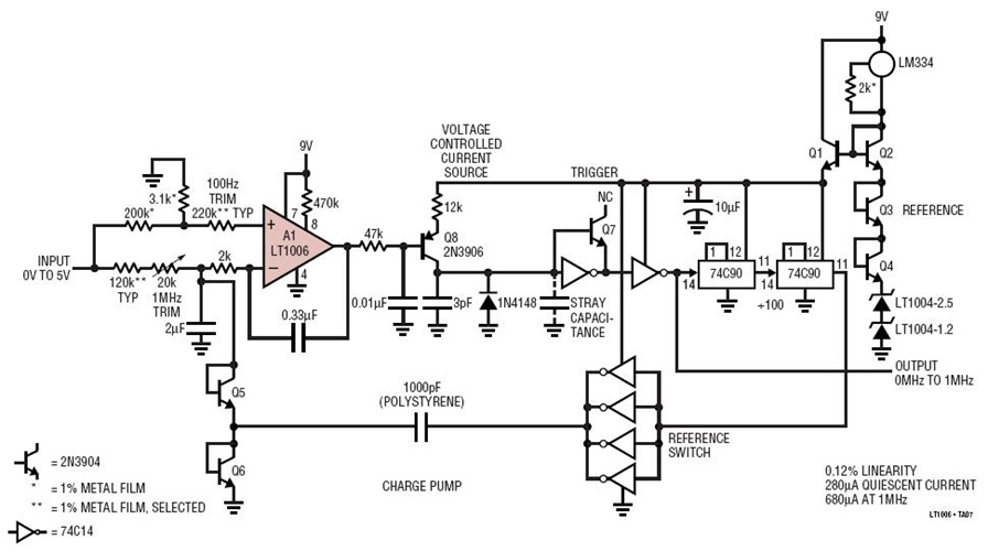
诸如 LTC1043 等跨接电容器器件能够在宽共模范围内产生一个精准的差分电压。这里,它将一个接地参考输入电压直接转换为一个固定电阻器两端上的差分电压,该电压随后产生一个精准的电流并在电路输出端上提供。
相关分类
放大器
相关产品
LT1006
文档
查看全部 (1)
数据手册 (1)
数据手册
(1)
PDF
296.00K
LT1006: Precision, Single Supply Op Amp Data Sheet
相关型号
相关型号
制造商
描述
LT8613
Analog
具有电流检测功能和 3μA 静态电流的 42V、6A 同步降压型稳压器