登录
|
免费注册
快易购首页
|
技术文库
|
行业动态
|
数据上传
|
创客窝
网站导航
|
联系客服
|
应用与设计
应用与设计
请输入需要搜索的应用
Circuit Collections
缓冲输入多路复用器 / ADC 驱动器
Analog
下载资料
详情介绍
数据手册
EN
1
查看全部
概览
产品详情
产品详情
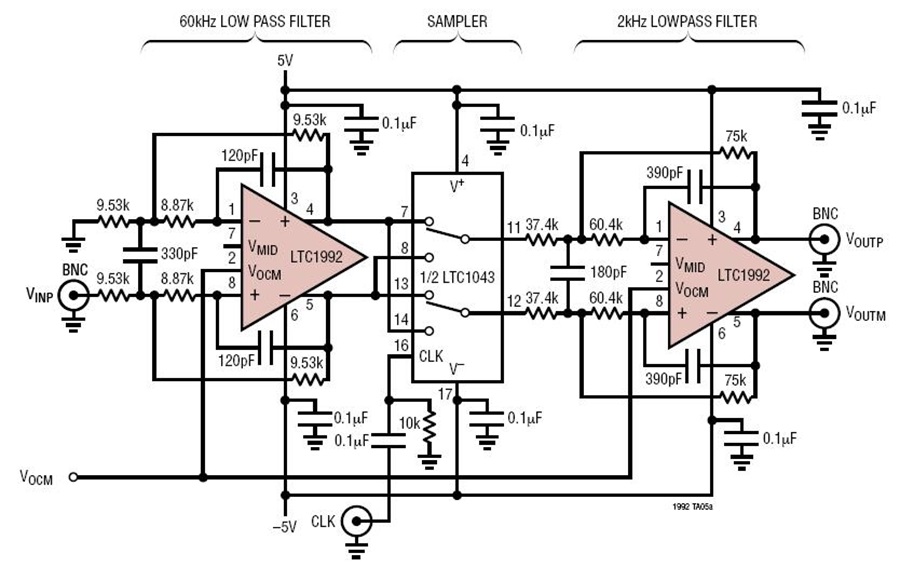
<img src='http://www.analog.com/-/media/analog/en/circuit-collections-images/ltc/15-circuit-1.jpg?la=en&w=435' alt='Balanced Frequency Converter (Suitable for Frequencies up to 50kHz)'>
该电路利用了出现在任何时间采样系统中的混叠。输出信号频率为输入信号与开关采样速率之间的频率差。一个以 25kHz 频率进行采样的 24kHz 输入信号将转换为一个 1kHz 输出信号。此外,通过采用 LTC1992 全差分放大器,输入信号可以是单端信号,而转换输出信号则可以是差分信号。
相关分类
放大器
可编程增益放大器
相关产品
LTC1992
LTC1043
文档
查看全部 (1)
数据手册 (1)
数据手册
(1)
PDF
975.00K
LTC1992: 低功率、全差分输入 / 输出放大器 / 驱动器系列 数据手册
相关型号
相关型号
制造商
描述
LT6556
Analog
750MHz Gain of 1 Triple 2:1Video Multiplexer