登录
|
免费注册
快易购首页
|
技术文库
|
行业动态
|
数据上传
|
创客窝
网站导航
|
联系客服
|
应用与设计
应用与设计
请输入需要搜索的应用
Circuit Collections
具 80V 过压保护能力的 5V 系统
Analog
下载资料
详情介绍
数据手册
1
查看全部
概览
产品详情
产品详情
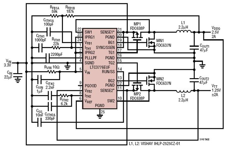
<img src='http://www.analog.com/-/media/analog/en/circuit-collections-images/ltc/486-circuit-1.jpg?la=en&w=435' alt='2-Phase, Spread Spectrum, DDR Memory Supplies with Ceramic Output Capacitors'>
LTC3776 是一款面向 DDR / QDR 存储器终端应用的两相、双输出同步降压型开关稳压控制器。第二个控制器负责将其输出电压调节至 1/2 V
REF
,并提供了对称的输出电压供应和吸收能力。
相关分类
电源管理
DDR 存储器 / 总线终端
相关产品
LTC3776
文档
查看全部 (1)
数据手册 (1)
数据手册
(1)
PDF
387.00K
LTC3776: Dual 2-Phase, No RSENSE Synchronous Controller for DDR/QDR Memory Termination Data Sheet
相关型号
相关型号
制造商
描述
LTC4360
Analog
过压保护控制器