登录
|
免费注册
快易购首页
|
技术文库
|
行业动态
|
数据上传
|
创客窝
网站导航
|
联系客服
|
应用与设计
应用与设计
请输入需要搜索的应用
Circuit Collections
半桥式电机驱动器
Analog
下载资料
详情介绍
概览
产品详情
产品详情
<img src='http://www.analog.com/-/media/analog/en/circuit-collections-images/ltc/544-circuit-1.jpg?la=en&w=435' alt='15–58VIN to 33.3V 3A LED Automotive Headlight Driver with Up to 98.5% Efficiency'>
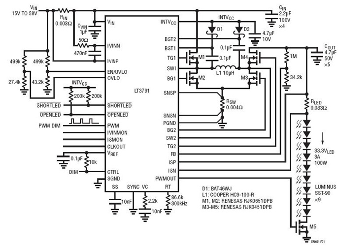
采用 24V 电池的飞机和大型载重卡车需要强力、高效和坚固的前照灯和反光灯。此电路示出了一款 33.3V、3A (9 个 Luminus SSR-90 LED) 降压-升压型 LED 驱动器,其依靠 15V 至 58V 输入运行,并可实现高达 98.5% 的效率。四开关同步拓扑结构能驱动高功率 LED,并产生极少的开关功率损耗 (和极小的温升)。
相关分类
电源管理
降压-升压型 LED 驱动器
相关产品
LT3791
参考资料
查看全部 (1)
Design Notes (1)
Design Notes
(1)
DN501 - 60V 降压-升压型控制器可驱动高功率 LED、给电池充电及调节电压,并以高达 98.5% 的效率提供 100W 和更高的功率
相关型号
相关型号
制造商
描述
LT1336
Analog
具升压型稳压器的半桥式 N 沟道功率 MOSFET 驱动器